AI content generation is about feeding your AI models with semantic and contextual information. The result is a platform that can ‘understand’ what an item is, and how it should be used. AI creates content using semantic knowledge in any form of content including video, 3d, VR and more.
Images Created by AI
Latest Artificial Intelligence Content News
Nava – A 6.3B audio-video model .
Page: https://ernie-research.github.io/NAVA/ Model: https://huggingface.co/ernie-research/NAVA Github: https://github.com/ernie-research/NAVA NAVA is a 6.3 B-parameter joint audio-video generator that synthesizes synchronized video and audio from a single prompt — including multi-speaker speech with reference-timbre control and image-conditioned continuations. Instead of post-hoc-aligned dual towers or fully unified tri-modal stacks, NAVA uses an Align-then-Fuse MMDiT: a…
Enterprise Business Software and the Mixed-Up Chameleon Problem
Editor’s Note: This blog post was written by Greg Little, Senior Counselor at Palantir, with Aaron Jaffe, Senior Vice President at Palantir. Over 10 years of implementing Enterprise Resource Planning (ERP) systems, I remember one project where the CFO stopped the room cold. It was 11:30 at night during a…
High-Throughput Graph Abstraction at Netflix: Part I
By Oleksii Tkachuk, Kartik Sathyanarayanan, Rajiv Shringi Introduction Netflix has a diverse range of graph use cases, each serving specific business needs with unique functionality and performance requirements. These use cases fall into two broad categories: OLAP: These use cases typically involve open-ended and algorithmic exploration of large graph datasets. They…
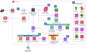
Comprehensive observability for Amazon SageMaker AI LLM inference: From GPU utilization to LLM quality
Deploying large language models (LLMs) at scale on Amazon SageMaker AI Inference makes observability a critical pillar of any production machine learning (ML) strategy. Unlike conventional software that returns deterministic outputs, LLMs generate variable, free-form responses that are difficult to validate with standard metrics. LLM output quality can change over…
















